本文重点摘要
根据最新研究表明,年轻免疫细胞被证明可以逆转大脑神经退行性变化的迹象。研究人员利用源自干细胞的“年轻免疫细胞”使衰老小鼠的大脑恢复活力,并改善了记忆力,为阿尔茨海默病及相关疾病的新思路。 而在过往的临床研究中,通过回输免疫细胞来改善老年痴呆也有文献发表。 例如,在一项 1 期临床试验中,10 名阿尔茨海默症患者接受了免疫细胞疗法,认知功能评分得到了改善。 使用ADCOMS评分显示,90%的患者在11周后表现出改善或保持稳定的认知功能。 本文通过文献案例汇总,帮助大家进一步了解免疫细胞治疗老年痴呆的进展。
根据《Advanced Science》杂志发表的研究成果[1],美国西达赛奈医疗中心的研究人员开发的“年轻”免疫细胞能够逆转小鼠大脑中的衰老和阿尔茨海默病迹象。这些由人类干细胞产生的细胞,未来或将为治疗人类神经系统疾病的新疗法奠定基础。
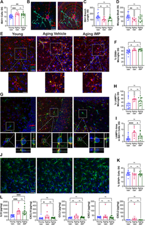
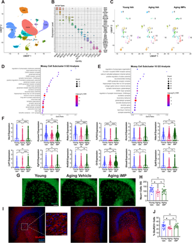
“先前的研究表明,输入年轻小鼠的血液或血浆可以改善老年小鼠的认知衰退”,该研究的资深作者克莱夫·斯文森博士说道。“我们的方法是使用实验室制造的年轻免疫细胞——我们发现它们对老年小鼠和阿尔茨海默病小鼠模型都有益。” 研究人员开发出的年轻免疫细胞被称为单核吞噬细胞(iMPs),它们通常会在体内清除有害物质,但其效力会随着年龄的增长而下降。 研究人员通过诱导多能干细胞技术在实验室中培育出了“年轻的”单核吞噬细胞,并评估了它们对与年龄和阿尔茨海默病(AD)相关的认知和神经衰退的影响。 在衰老小鼠中,静脉注射诱导的单核吞噬细胞(iMPs)可以提高海马依赖性认知任务的表现,增加神经健康,减少神经炎症。 图片来自文献1(iMP可改善小胶质细胞和神经健康) 与未接受治疗的小鼠相比,接受年轻细胞治疗的小鼠在记忆力评估中的表现明显更好。它们在海马体中保留了更多数量的“苔藓细胞”。 苔癣细胞是大脑中的一类神经元,具有丰富的突触小结,被认为在神经元间传递信息时起到重要作用。 iMP干预增加了衰老小鼠中丢失的苔藓细胞亚群, 图片来自文献1 研究还表明,这种年轻的免疫细胞可以逆转与年龄相关的血清淀粉样蛋白水平的增加。 这些研究结果突出了这种“年轻免疫细胞”作为预防和干预阿尔兹海默症的潜力。


对于可能的保护机制, 研究人员认为:
“由于年轻的免疫细胞似乎并未进入大脑,研究人员认为这些细胞可能间接发挥了作用。这些细胞可能释放了抗衰老蛋白,甚至是被称为细胞外囊泡的微小颗粒,这些颗粒足够小,可以进入大脑。或者,它们可能吸收了血液中的促衰老因子,从而阻止它们进入大脑。保护机制是正在进行的研究的重点,这也是将这些发现转化为可用于患者临床的关键”。
其他临床案例:免疫细胞缓解老年痴呆,约90%患者持续改善
阿尔兹海默症(俗称老年痴呆)是由于大脑进行性的退化,而导致的记忆力减退、认知功能损害等变化,给人类医学带来了前所未有的挑战。 近年来,随着细胞治疗的发展,阿尔兹海默症有了新的治疗思路。 研究发现,NK细胞疗法可以通过抑制淀粉样斑块的形成来改善阿尔茨海默病患者的认知功能。其他免疫细胞如树突状细胞和 B 细胞也有助于减缓这种疾病的进展。 研究人员成功在阿尔茨海默病患者中测试了一种名为 SNK01 的免疫细胞疗法 的有效性[2]。 SNK01是一款非基因修饰的自体NK细胞疗法,其在采集患者的血液后从中分离并筛选出目标NK细胞,再激活NK细胞并促使其扩增。 这是一种增强型自然杀伤细胞,可表达激活受体并显示出显着的细胞毒性。这种治疗可以穿过血脑屏障,血脑屏障是防止毒素进入中枢神经系统的一层细胞。

研究人员表示:
“I期阿尔茨海默症研究的最终数据,进一步证明SNK01耐受性良好,似乎可以降低患者的阿尔茨海默症血液标志物:Aβ42/40淀粉样蛋白,并减轻神经炎症。使用ADCOMS评分显示,90%的患者在11周后表现出改善或保持稳定的认知功能,这表明SNK01不止局限于减缓疾病进展。“
在一项 1 期临床试验中,10 名阿尔茨海默症患者接受了 NK 细胞疗法 SNK01。患者被分为三组。每组接受三种不同剂量的细胞(1x10^9 个细胞、2x10^9 个细胞和 4x10^9 个细胞)。注射方式为静脉注射,共注射4次。
在接受这种治疗之前,5名患者患有轻度阿尔茨海默病,2名患者患有重度阿尔茨海默病,3名患者患有中度阿尔茨海默病。
研究人员使用阿尔茨海默病综合评分(ADCOMS)来评估这种对患者的疗效。ADCOMS 是测量阿尔茨海默病患者认知能力下降严重程度的评分。
结果发现, 6 名患者的 ADCOMS 评分稳定,3 名患者评分有所改善。1例患者的ADCOMS评分由中度变为轻度。大约 50% 至 70% 的患者在其他认知障碍测试中得分有所改善或稳定。
9 名患者在完成治疗后 12 周接受评估。与完成治疗后 1 周时的分数相比,44% 至 89% 的患者在所有认知障碍测试中表现出稳定或改善的分数。
研究人员还发现,在完成治疗后 ADCOMS 评分稳定的所有患者中,有 50% 的患者继续保持稳定的 ADCOMS 评分。
小结
衰老是生命演进的必然历程,伴随而来的往往是各类慢性健康问题。虽然我们无法按下衰老的暂停键,却能够以更积极的方式面对它——通过保持良好状态,减轻岁月带来的疾病负担。
近年来,科学研究逐渐揭示:年轻的免疫细胞,在对抗年龄相关疾病及延缓衰老进程中展现出潜力。多项动物实验已证实,这类细胞有助于改善机体功能、提升健康寿命。未来,随着免疫细胞研究的不断深入,它们将在应对衰老相关疾病方面发挥更加关键的作用,为人类的健康晚年注入新的希望。
[1]Human iPSC-Derived Mononuclear Phagocytes Improve Cognition and Neural Health across Multiple Mouse Models of Aging and Alzheimer’s Disease” by V. Alexandra Moser, Luz Jovita Dimas-Harms, Rachel M. Lipman, Jake Inzalaco, Shaughn Bell, Michelle Alcantara, Erikha Valenzuela, George Lawless, Simion Kreimer, Sarah J. Parker, Helen S. Goodridge and Clive N. Svendsen, 24 August 2025, Advanced Science.
DOI: 10.1002/advs.202417848
[2] Stansfield, N. (2023, December 3). NK cell therapy SNK01 improves cognitive function in Alzheimer disease for up to 11 weeks. AJMC. https://www.ajmc.com/view/nk-cell-therapy-snk01-improves-cognitive-function-in-alzheimer-disease-for-up-to-11-weeks
相关新闻
博雅新闻

在线咨询
留言您的联系方式及需求,专业顾问将于收到资料后尽快与您回复。
我要预约
填写您的预约需求,您将获得相应的专业顾问满足您的需求。
电话咨询
全国统一客服专线400-885-0012,期待为您服务。
微信咨询
直接添加客服微信号,专业顾问随时准备解答您的一切疑问。
在线咨询
服务热线
400-885-0012
官方微信
TOP
观望只会错过守护宝宝和家庭的机会
存储新生儿干细胞
机会一生只有一次
扫码了解细胞新时代