本文重点摘要
今日分享一篇干细胞外泌体治疗眼病相关的综述。间充质干细胞衍生的外泌体为眼部再生、免疫调节和药物递送提供了一种有前景的无细胞方法。
研究表明:
(1) 外泌体能够更有效的穿透生物屏障,使其能够更容易到达目标眼部组织;
(2) 外泌体在眼部领域的应用方向包括:
加速伤口愈合和防止角膜病变瘢痕形成;减少炎症和增强干眼症的泪液分泌;
改善圆锥角膜的角膜生物力学;
调节免疫反应以防止角膜移植排斥反应;
以及跨越生物屏障进行靶向药物输送。
当“屏幕生活”成为常态,干眼、角膜损伤乃至圆锥角膜等前节眼病,正悄然困扰着越来越多的人。
然而,传统治疗方式大多停留在“控制”层面:人工泪液和抗炎药水虽能暂时缓解不适,却难以逆转泪腺的结构损伤与慢性炎症的恶性循环;
激素类药物又因眼压升高、感染风险而让临床医生慎之又慎。
而对于圆锥角膜,目前主流的角膜交联也只能延缓进展,已经变薄、变形的角膜很难自行修复,一旦走到移植这一步,又面临排斥反应等重重挑战。
换句话说,这些干预手段多是在“踩刹车”,而非从源头上修复受损组织、重建健康的微环境。
也正是在这样的临床背景下,外泌体作为一种“无细胞疗法”,以其低免疫原性、易于制备和递送等优势,逐渐进入眼科研究者的视野。
在一篇题为《Application of stem cell-derived exosomes in anterior segment eye diseases》的2025年最新综述中,研究人员系统梳理了近年来间充质干细胞来源外泌体在眼表和角膜疾病中的应用研究,涵盖了炎症抑制、组织修复、血管生成调控等方面的进展。
这些成果让我们看到了外泌体在治疗眼病上蕴含的巨大潜力,也为未来开发更安全、有效的眼科疗法提供了科学依据。


外泌体解决眼部问题的应用方向
外泌体,本质是一类直径约30–150纳米的细胞外囊泡,可以理解为细胞之间传递信息的“纳米包裹”。它们内部携带蛋白质、mRNA、miRNA等生物活性分子。
当这些囊泡被受损细胞摄取后,会改变其炎症状态、凋亡倾向和修复能力。外泌体不具备增殖分化能力,免疫原性低,避免了潜在致瘤风险,也规避了细胞表型不稳定等问题,因此被视为一种更可控的替代策略。
在这篇综述中,研究人员总结了间充质干细胞(MSC)衍生的外泌体在解决眼前节疾病方面的治疗潜力。

图片来自文献1
关键应用包括:加速伤口愈合和防止角膜病变瘢痕形成,减少炎症和增强干眼症的泪液分泌,改善圆锥角膜的角膜生物力学,调节免疫反应以防止角膜移植排斥反应,以及通过生物屏障输送治疗剂以进行靶向药物输送。
MSC衍生的外泌体为眼部治疗中的再生、免疫调节和药物递送提供了一种有前景的无细胞方法。
外泌体治疗眼病的最新进展
目前,国际上已经有多项外泌体治疗眼表疾病的临床前和临床实验,让我们可以对其应用前景有更清晰的认识。
在临床前研究中,外泌体在多种干眼动物模型中显示出显著疗效。
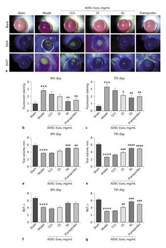
比如,在苯扎氯铵诱导的小鼠干眼模型中,研究人员分别给予了小鼠模型脂肪不同剂量的间充质干细胞外泌体(12.5–50 mg/mL,每日3次,连续7天)

图源文献[2]|随着外泌体浓度的增加(12.5→50 mg/mL),角膜荧光素钠染色评分逐渐下降,提示外泌体可促进角膜上皮修复。
治疗后,干眼模型小鼠的角膜上皮缺损面积明显缩小,泪液分泌增加,结膜杯状细胞数量恢复。
更值得关注的是,在14名移植物抗宿主病相关干眼患者(28只眼)的早期临床研究中,参与患者使用了脐带来源外泌体滴眼液(10 μg/50 μl,每日4次,持续14天)治疗后,角膜荧光素染色评分下降,泪膜破裂时间延长,OSDI症状评分也得到了显著改善。

图源文献[2];外泌体可促进角膜上皮修复
机制研究还显示,除了改善症状,外泌体中的miR-204可参与IL-6/Stat3通路调控,从根源上缓解炎症环境。尽管该试验样本量有限,但这是外泌体在眼表疾病中少数具有可量化人体数据的研究之一,为其临床可行性提供了重要支持。
在Sjögren综合征模型中,外泌体同样表现出良好的治疗潜力。研究显示外泌体能够通过调节IL-6/JAK2/Stat3信号通路,显著改善泪腺的炎症状态。
比如,在观察期长达10周的兔泪腺损伤模型实验中中,脐带来源外泌体的注射不仅显著增加了泪液分泌,还改善了腺体的结构和形态,提示其对泪腺功能具有潜在修复作用。
在圆锥角膜研究方面,外泌体目前则仍以体外实验和动物模型为主。现有数据表明,外泌体能够影响角膜基质细胞的炎症反应和凋亡,同时调节细胞外基质重塑相关通路,从而在理论上改善角膜基质的紊乱状态。
外泌体重塑眼表微环境:
外泌体在眼科中的作用,大致可以归纳为三条主要机制:
第一,抑制炎症信号通路。
外泌体通过携带miRNA和蛋白分子,调控IL-6、NF-κB等关键通路,从基因表达层面降低促炎因子水平,缓解局部慢性炎症。
第二,重塑免疫微环境。
外泌体能够调节巨噬细胞极化状态,降低炎症型M1比例,同时提高修复型M2比例,使慢性炎症趋于稳态,为组织修复创造有利条件。
第三,促进组织修复。
外泌体递送多种生长因子和抗凋亡分子,可促进角膜上皮细胞和基质细胞的存活与增殖,加速伤口愈合,改善组织结构。
小结
通过多通路的协同调控,外泌体不仅缓解症状,还能根本上改善受损组织的微环境,尽管目前临床应用仍处于早期阶段,但前期动物实验和有限的人体试验均显示出良好的安全性和疗效,为未来开发更安全、有效的无细胞眼科疗法奠定了坚实基础。
相信随着制备、递送和剂量优化技术的不断进步,外泌体有望在未来成为眼科前节疾病治疗的重要补充手段,实现从单纯缓解症状向真正修复和重建的转变,造福广大眼病患者。让我们期待那天的到来
本期撰文:首都医科大学 FanFan
本文审核专家:江苏大学附属医院 李晶教授
参考文献:
[1]Khorrami-Nejad M, Hashemian H, Majdi A, Jadidi K, Aghamollaei H, Hadi A. Application of stem cell-derived exosomes in anterior segment eye diseases: A comprehensive update review. Ocul Surf. 2025 Apr;36:209-219. doi: 10.1016/j.jtos.2025.01.012. Epub 2025 Jan 28. PMID: 39884389.
[2]Wang G, Li H, Long H, Gong X, Hu S, Gong C. Exosomes Derived from Mouse Adipose-Derived Mesenchymal Stem Cells Alleviate Benzalkonium Chloride-Induced Mouse Dry Eye Model via Inhibiting NLRP3 Inflammasome. Ophthalmic Res. 2022;65(1):40-51. doi: 10.1159/000519458. Epub 2021 Sep 16. PMID: 34530425.
[3]Zhou T, He C, Lai P, Yang Z, Liu Y, Xu H, Lin X, Ni B, Ju R, Yi W, Liang L, Pei D, Egwuagu CE, Liu X. miR-204-containing exosomes ameliorate GVHD-associated dry eye disease. Sci Adv. 2022 Jan 14;8(2):eabj9617. doi: 10.1126/sciadv.abj9617. Epub 2022 Jan 12. PMID: 35020440; PMCID: PMC8754411.
相关新闻
博雅新闻
行业政策

在线咨询
留言您的联系方式及需求,专业顾问将于收到资料后尽快与您回复。
我要预约
填写您的预约需求,您将获得相应的专业顾问满足您的需求。
电话咨询
全国统一客服专线400-885-0012,期待为您服务。
微信咨询
直接添加客服微信号,专业顾问随时准备解答您的一切疑问。
在线咨询
服务热线
400-885-0012
官方微信
TOP
观望只会错过守护宝宝和家庭的机会
存储新生儿干细胞
机会一生只有一次
扫码了解细胞新时代