外泌体作为携带生物活性分子的天然纳米载体,按来源与制备方式可分为天然外泌体、工程化改造外泌体及人工合成外泌体三类。凭借靶向递送、生物相容性强等核心优势,外泌体在生物医药、体外诊断、再生医学、医疗美容等多个场景中具有较大发展潜力,近年在医学领域的关注度持续攀升。在“健康中国”战略推动、银发经济崛起等市场驱动下,外泌体凭借其卓越的再生修复与抗衰老等特性,正崛起成为医疗健康产业的新焦点。
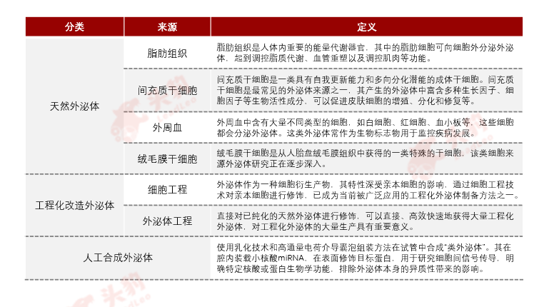
外泌体的定义与分类 外泌体(Exosomes)作为细胞间信息传递的天然纳米载体,近年来在医学领域的关注度持续攀升。它是细胞内多泡体与质膜融合后释放的小型囊泡,凭借天然脂质双层膜结构,可携带蛋白质、RNA等生物活性分子,在体内外发挥关键调控作用。根据来源与制备方式的差异,外泌体主要分为天然外泌体、工程化改造外泌体及人工合成外泌体三类。 外泌体的分类 来源:头豹研究院
外泌体的应用场景 外泌体的核心潜能在于通过携带特定RNA、蛋白质等生物活性分子,与受损细胞直接交互,调控细胞修复、增殖及分化过程,进而实现受损组织修复与细胞再生。目前主要应用于严肃医疗与消费医疗两大领域。 外泌体的应用场景 来源:头豹研究院 1.严肃医疗 生物医药:外泌体通过携带RNA、蛋白质及脂质等多类生物活性分子,在神经系统疾病、退行性疾病等多类病症的临床前研究中展现出显著治疗潜力。针对缺血性中风等神经系统疾病,多种干细胞来源外泌体已在动物模型中证实可减少神经元凋亡、改善炎症微环境并促进神经功能恢复,同时其抑制神经元细胞死亡、保护中枢神经系统细胞的特性,使其有望成为阿尔茨海默症的精准靶向递送系统 —— 通过高效递送抗阿尔茨海默症药物或治疗因子至脑部,实现副作用降低与治疗效果提升的双重目标。 体外诊断(IVD):作为创新液体活检技术,外泌体凭借高稳定性、低免疫原性及体液循环特性,成为疾病诊断的重要突破方向。其可携带母细胞来源的核酸、蛋白质等生物标志物,在被靶细胞摄取后传递生物信息,精准反映肿瘤细胞等病变细胞的生理与病理状态。例如,肿瘤细胞释放的外泌体中含有的特异性肿瘤标志物,可广泛应用于疾病辅助诊断、疗效监测及分型。相较于传统组织活检,外泌体检测具有无创优势,能有效降低侵入性操作风险,具备更高的临床转化潜力。 再生医学:外泌体通过调节炎症反应、促进细胞迁移与增殖、激活组织再生信号通路等核心机制,在多类组织修复场景中展现出广泛临床前应用价值。在骨科疾病治疗中,间充质干细胞来源外泌体可被成骨细胞、免疫细胞及血管内皮细胞高效摄取,进而促进骨折修复、增强血管生成并调控炎症进程;在心胸外科领域,骨髓间充质干细胞外泌体已在动物模型中证实可减轻心肌梗死后的病理性重构(包括心肌肥大与纤维化),为心力衰竭治疗提供了极具前景的新型生物治疗策略。 从整体研发管线来看,目前有数百项外泌体管线处于不同的开发阶段。其中,Capricor Therapeutics公司研发的一种基于外泌体的异体细胞疗法CAP-1002已向FDA提交了生物制品许可申请,有望成为全球首款获批上市的外泌体疗法。在国内,博雅生命与多家三甲医院合作,推动外泌体在皮肤修复、炎症修复及退行性疾病等领域的临床应用,开展了全国首例视网膜下腔注射外泌体治疗遗传性少年型黄斑变性的临床研究,为眼科罕见病治疗提供了全新思路。 2.消费医疗 脱发治疗:外泌体通过携带生长因子、RNA及miRNA等生物活性分子,精准激活毛囊细胞增殖与分化,助力毛囊功能修复,从而高效改善脱发问题。同时,其强大的抗炎特性可优化头皮微环境,抑制头皮炎症反应,为毛发生长构建健康生理基础。 大脑健康:近年来研究证实,间充质干细胞来源外泌体具备突破血脑屏障的独特优势,可通过释放生物活性分子,成为神经系统修复的创新策略。其中,鼻喷给药模式可直接绕过血脑屏障,将外泌体负载的神经保护因子、免疫抑制蛋白及miRNA等功能分子,精准递送至受损多巴胺能神经元及脑浸润炎性免疫细胞,同时发挥神经修复与神经炎症抑制双重作用,为脑部健康维护提供了极具潜力的干预路径。包括改善及延缓大脑退行性改变或大脑退行性疾病,以及通过优化大脑微环境改善情绪及睡眠等。 呼吸道养护:不同来源的间充质干细胞及其衍生外泌体,在慢性阻塞性肺病(COPD)、哮喘等慢性肺部疾病的防控中展现出重要价值,核心作用机制包括抑制炎症反应、促进肺组织修复及重塑免疫平衡。临床前研究与案例数据显示,雾化吸入干细胞外泌体可有效改善气道炎症、延缓肺纤维化进程,对肺结节及哮喘等病症具有积极干预效果,为呼吸道养护提供了安全高效的新型策略。 皮肤抗衰:研究证实外泌体可促进皮肤细胞再生与胶原蛋白合成,兼具显著抗衰老功效,通过有效延缓肌肤衰老进程、淡化细纹皱纹、改善肤色不均,为医美市场提供了更自然、高效的细胞级抗衰解决方案,契合高端美容消费对温和修复与长效抗衰的核心需求。 眼部护理:干细胞外泌体通过多重机制来发挥眼科健康改善的作用,包括促进组织修复与再生、抗炎作用、减少纤维化与疤痕形成以及精准靶向递送。外泌体滴眼液成为了未来眼部护理的新发展趋势。 在健康消费领域,外泌体凭借天然生物相容性、靶向递送能力及细胞功能调控核心特性,正成为突破传统方案的创新标杆。作为细胞间信息传递的关键纳米载体,外泌体可精准负载生物活性分子,在组织修复、免疫调节、抗炎抗衰等健康场景中展现出不可替代的优势,其技术产业化转化已成为行业核心关注焦点。目前,行业里也出现了一些专研外泌体的技术品牌,诸如TechEXO®专注于外泌体技术的开发,包括外泌体技术在眼部、神经系统、情绪、呼吸道等方向的技术转化与应用。 外泌体核心价值与优势 外泌体凭借高安全性、存储运输便捷性、给药方式灵活性三大核心优势,构建了区别于传统生物疗法的独特竞争力,为其从临床诊疗到产业化推广奠定了关键基础。 1. 安全性 与传统干细胞移植相比,外泌体不具备细胞增殖能力,从根源上规避了细胞移植可能引发的肿瘤形成、异质性增殖及免疫排斥等核心风险。其天然低免疫原性不仅能显著降低患者免疫反应,更在不同个体中展现出良好适配性,大幅提升了临床应用的普适性与安全性。 2. 存储运输条件 相较于干细胞需依赖极低温保存、且通常局限于“定点输注/移植”的应用限制,外泌体的存储与运输更具优势:-80℃被公认为其最佳保存环境,同时可通过干冰实现稳定运输。更关键的是,外泌体可制备为冻干粉剂型,支持常温存储与运输,大幅降低了对储存条件的严苛要求及运输成本,为其规模化推广与广泛应用奠定了便捷基础。 3. 给药方式 外泌体的给药方式灵活性为其应用赋予了独特优势。除传统静脉注射外,其还可通过眼部滴液、鼻腔喷雾等多元途径。例如在阿尔茨海默症治疗中,鼻喷给药模式便实现了治疗的便捷化与个性化适配。这种灵活性不仅支持外泌体针对不同适应症定制多元治疗方案,更强化了治疗的针对性与有效性。 外泌体产业链分析 外泌体产业链涵盖了从原材料供应、技术研发到最终应用场景的各个环节,涉及多个领域的企业和科研机构。产业链上游主要涵盖细胞、培养基等原材料与试剂、生物反应器和纯化系统等仪器耗材,以及相关技术服务。中游企业则在上游材料和设备的支持下,开展外泌体的分离纯化、工程化改造、质量检测和规模化生产,是推动产品成型的核心环节。外资企业如ExosomeDx以及本土企业如博雅生命,均在中游承担关键技术开发与平台建设。两者相互衔接,共同推动外泌体在严肃医疗与消费医疗的落地与扩展。 外泌体产业链分析 来源:头豹研究院 外泌体市场发展环境 近年来,中国宏观政策导向、人口结构变迁以及健康养老需求等形成的多重利好,为外泌体市场的发展构筑了良好发展生态。 1.政策持续推动 近年颁布的系列顶层政策始终强调要坚持“健康中国”战略,《健康中国2030规划纲要》更是明确要将医学科技进步作为核心任务,重点支持干细胞与再生医学、精准医学等前沿领域的技术突破。此外,近年的颁布的优化创新药物审评审批流程、加速临床急需药械上市等举措,有利于降低外泌体的市场准入门槛,在“治未病”战略深化与慢病管理体系升级的背景下,外泌体具有的抗炎、免疫调节、组织修复等方面的优势,与国家聚焦早期干预、健康管理及疾病预防的长期发展目标高度契合,为其产业应用开辟了广阔空间。 2.银发经济浪潮 国家统计局数据显示,2024年末中国60岁及以上老年人口已达3.1亿,占总人口比重22%。对照联合国老龄化分级标准,65岁及以上人口占比超7%为老龄化社会,超14%为深度老龄化,而从7%攀升至14%的“快速老龄化”阶段,中国仅用23年便完成跨越 —— 这一进程远快于法国的115年、美国的72年。 面对老龄化带来的社会与健康挑战,国务院于2024年出台首个银发经济专门文件,明确聚焦适老化产品研发、智慧康养服务升级及医养结合模式创新三大方向。外泌体所具备的抗炎、抗氧化、组织修复、微环境调控等核心生物活性,精准契合银发人群健康维护与生活质量提升的核心诉求,为产业发展注入强劲动能,开辟广阔市场蓝海。 全球主要国家老龄化率从7%上升至14%的时间,2024 来源:联合国,头豹研究院 3.质量合规性趋严 与此同时,化妆品领域国际通用的INCI(International Nomenclature of Cosmetic Ingredients)成分备案,是外泌体切入医美市场的重要合规凭证,标志着其原料成分、安全性及稳定性获得国际权威机构认可。DMF与INCI的双重备案体系,为外泌体行业搭建了成熟清晰的合规路径,不仅加速推动原料端从“实验室产物”向“规模化应用生物材料”的产业化转型,更将为行业高质量、规范化发展提供坚实支撑。如博雅生命研发的人源干细胞外泌体,已获得美国FDA DMF药物原料备案和国际INCI化妆品原料备案双重认证,确保了产品在质量、安全性和生产流程上的合规性。 4.人才培养体系建设 随着外泌体技术快速发展与产业化提速,国内对该领域的资源投入与人才培育力度持续加大。政策层面,《十四五生物经济发展规划》将生物医药及前沿生物技术列为战略性发展方向,为外泌体等生命科学领域营造了优质政策环境。科研资助方面,自2015年起,国家自然科学基金、国家重点研发计划等国家级项目已累计资助大量外泌体相关课题,重点支持干细胞治疗、再生医学、肿瘤免疫治疗等核心方向的技术探索,加速科研成果积累。 在此背景下,国内高校、科研院所等学术机构纷纷布局外泌体专项人才培养,通过组建专业研究团队、开设跨学科课程、搭建产学研合作平台等方式,定向培育兼具理论功底与实践能力的复合型人才。不仅为外泌体领域的技术创新与成果转化提供了科研人才支撑,更向国内外生物医药行业持续输送核心力量,为产业长远发展注入持久动能。 外泌体市场标杆案例介绍 随着政策红利持续释放与市场需求爆发式增长,技术平台成熟度、质量体系合规性及临床转化落地能力,已成为外泌体行业的核心竞争壁垒。在此趋势下,唯有实现细胞来源规范化管理、工艺开发高效化、质量控制精准化,以及产品应用场景深度适配的全流程闭环布局企业,方能在外泌体产业链竞争中占据先发优势,引领行业高质量发展。本节将介绍目前行业中的标杆企业 —— 博雅生命。 博雅生命是一家在干细胞、免疫细胞及外泌体领域全产业链布局的创新性企业,致力于以“细胞+”和“外泌体+”为健康产业带来更多的创新性解决方案。旗下包括博雅医疗、博雅干细胞、博雅医药三大业务品牌板块,囊括细胞治疗临床研发、细胞自动化设备与医疗器械、干细胞与免疫细胞存储、细胞药物研发等多个业务管线。公司先已构筑市场竞争优势: 1. 原研原料 公司原研的人源干细胞外泌体,获得了美国FDA DMF药物原料备案和国际INCI化妆品原料备案双重认证。 2. 质量体系 外泌体作为细胞分泌的天然载体,其质量与安全性直接取决于细胞来源的可靠性以及可追溯性。公司以美国血库联合会(AABB)标准、世界卫生组织(WHO)NRL及美国病理学会(CAP)实验室能力检测认证为核心支撑,构建了行业标杆级干细胞库,实现了细胞来源的全流程可溯性。此外,公司现已建立了完备的细胞外囊泡(外泌体)生产工艺、质量控制标准及相关检测体系,坚持从生产工艺到质量检测全流程的高标准质量要求。 3. 深度临床合作 公司与国内多家三甲医院合作,积极推进外泌体在皮肤修复、炎症修复、退行性脑部疾病、退行性眼科疾病等领域的临床应用与转化。例如,与上海复旦大学附属医院合作开展外泌体治疗黄斑病变项目。 4. 技术壁垒护城河 公司拥有多项重要国家发明专利,例如公司申报的“具有炎症调控功能的脐带间充质干细胞源外泌体的制法”获得了国家知识产权局的发明专利授权,为公司在该领域的技术创新和产品保护提供了有力保障。


相关新闻
博雅新闻
行业政策

在线咨询
留言您的联系方式及需求,专业顾问将于收到资料后尽快与您回复。
我要预约
填写您的预约需求,您将获得相应的专业顾问满足您的需求。
电话咨询
全国统一客服专线400-885-0012,期待为您服务。
微信咨询
直接添加客服微信号,专业顾问随时准备解答您的一切疑问。
在线咨询
服务热线
400-885-0012
官方微信
TOP
观望只会错过守护宝宝和家庭的机会
存储新生儿干细胞
机会一生只有一次
扫码了解细胞新时代