引言
研究发现,神经炎症作为抑郁的重要病理机制,不仅影响神经递质的代谢、突触可塑性和神经内分泌功能,还可能导致神经元损伤和神经网络的紊乱。这些复杂的相互作用使得抑郁的治疗变得更具挑战性。
2025年发表在《Brain Research Bulletin》上的一项研究,首次系统性地探讨了间充质干细胞来源的外泌体在预防脂多糖(LPS)诱导的小鼠抑郁样行为中的作用及其机制:
1. 抑制炎症:降低促炎因子,提升抗炎因子;
2. 调控胶质细胞:抑制小胶质细胞和星形胶质细胞的过度激活;
3. 抗氧化应激:提升抗氧化酶活性,减少自由基损伤;
4. 促进神经发生:保护海马新生神经元,增强神经可塑性。
这些效应共同作用,阻断了抑郁发生的关键通路,为外泌体作为预防和改善抑郁的新型策略提供了依据。
抑郁症,通常表现为持续的情绪低落、兴趣减退、精力下降、睡眠和食欲改变,严重时甚至可能出现自杀念头或行为。
据世界卫生组织预测,到2030年,抑郁症将成为全球疾病负担的首要原因。

目前常用的抗抑郁药主要包括传统药物(如SSRIs)和新型速效药物(如氯胺酮衍生物)。然而,这些药物存在明显局限性:传统药物起效慢,常有头痛、恶心、性功能障碍等副作用;新型药物则可能引起嗜睡、视力模糊、胃肠道不适等问题。更重要的是,两类药物均非对所有人都有效。
因此,开发新的预防和治疗策略,尤其是从炎症调控、神经保护等角度入手,成为当前研究的重点。
外泌体是一种直径约30150纳米的细胞外囊泡,几乎所有类型的细胞都能分泌。它们像是细胞之间的“快递包裹”,内部装载着蛋白质、RNA、DNA、脂质等生物活性物质,参与细胞间的信息传递和功能调控。
由于外泌体具有良好的生物相容性、低免疫原性和优秀的跨屏障能力(如血脑屏障),它们被视为疾病治疗和药物递送的理想载体。尤其是来源于间充质干细胞(MSCs)的外泌体,因其具有抗炎、抗氧化、促进组织修复等功能,已成为多种神经系统疾病的研究热点。
2025年发表在《Brain Research Bulletin》上的一项研究,首次系统性地探讨了间充质干细胞来源的外泌体在预防脂多糖(LPS)诱导的小鼠抑郁样行为中的作用及其机制,为我们理解抑郁症的预防和治疗提供了新的方向。

该研究由来自中国妇幼保健院和民族大学的研究团队完成,通过一系列行为学测试和分子生物学实验,评估外泌体对抑郁样行为、炎症水平、氧化应激和神经发生的影响。
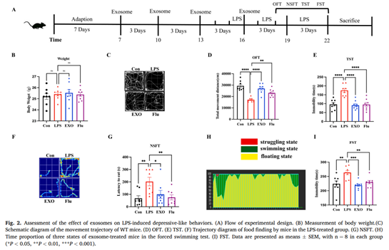
研究者通过尾静脉四次将外泌体(浓度为1.4×10¹¹粒子/mL,200µl,每三天一次)注入LPS诱导的抑郁小鼠,并评估其对抑郁样行为的影响。结果表明,外泌体处理显著预防了LPS诱导的抑郁样行为,效果与常用抗抑郁药氟西汀相当。

机制一:抑制神经炎症
抑郁症与神经炎症密切相关。LPS作为一种强效炎症诱导剂,会激活大脑中的免疫细胞,释放大量炎症因子,破坏神经环路的平衡。
研究发现,LPS注射后,小鼠前额叶皮层和海马中炎症因子IL1β、TNFα、IL6的表达显著上升,而抗炎因子IL10下降。
外泌体干预则能逆转这一趋势,降低促炎因子,提升抗炎因子水平,恢复炎症平衡。

图片引用自文献1
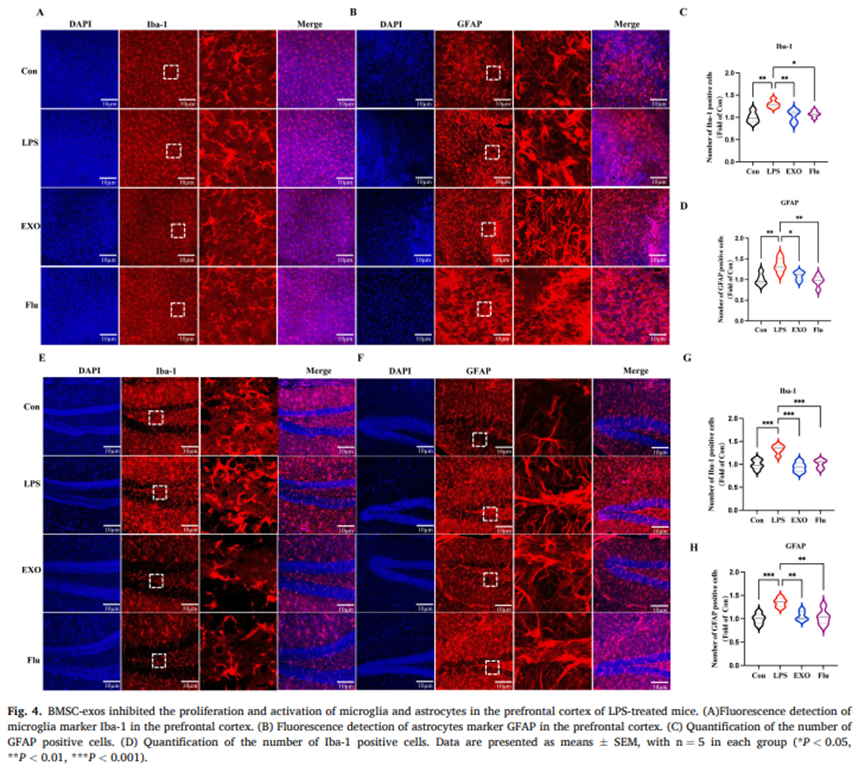
机制二:调控胶质细胞激活
小胶质细胞和星形胶质细胞是大脑中的主要免疫细胞。在抑郁状态下,它们被过度激活,释放更多炎症介质,进一步加剧神经损伤。
通过免疫荧光染色,研究团队发现LPS处理显著增加了前额叶和海马中Iba1+小胶质细胞和GFAP+星形胶质细胞的数量。而外泌体处理则能有效抑制这种激活状态,减少胶质细胞增生,从而减轻神经炎症。

图片引用自文献1
机制三:缓解氧化应激
氧化应激是抑郁症的另一大特征。炎症会引发大量自由基产生,导致脂质过氧化、蛋白质变性和DNA损伤。
研究人员检测了血清和海马组织中的氧化应激指标:
MDA(丙二醛,脂质过氧化产物)升高
NO(一氧化氮)水平上升
SOD(超氧化物歧化酶)和TAOC(总抗氧化能力)下降
外泌体干预能显著降低MDA和NO,提升SOD和TAOC,这些结果表明,外泌体通过减少LPS挑战小鼠前额皮层或海马组织中因神经炎症引起的胶质细胞数量,发挥了防止抑郁症发生的作用,说明其具有强大的抗氧化能力。

图片引用自文献1
机制四:促进神经发生
抑郁症的发病机制与关键脑区的神经发生障碍密切相关,尤其海马是情绪调节和记忆形成的核心脑区,其神经发生(新生神经元生成)能力在抑郁症中严重受损。Doublecortin(DCX) 是新生神经元的标志物。在抑郁症患者和动物模型中,海马等脑区内DCX阳性新生神经元的数量明显减少,这强烈表明神经发生受损。
研究显示,LPS处理显著减少了海马中DCX阳性细胞的数量,而外泌体处理则能有效保护这些新生神经元,促进神经再生和修复。结果表明,外泌体对海马神经元具有保护作用,有可能在防止抑郁症的发展中发挥作用。

图片引用自文献1
这些效应共同作用,阻断了抑郁发生的关键通路,为外泌体作为预防和治疗抑郁的新型策略提供了坚实依据。不过外泌体真正走向临床仍面临若干挑战,如标准化生产,临床验证等等。未来的研究应继续深入探讨MSC-Exos的具体作用机制,优化其制备和应用方法,最终实现从实验室到临床的转化。
小结
在当今社会,抑郁、焦虑已成为一个不容忽视的公共卫生问题,神经炎症作为抑郁症的重要病理机制,其复杂的相互作用使得抑郁症的治疗变得更具挑战性。单一靶点的药物治疗往往难以全面起效。这项研究不仅为我们理解抑郁症的机制提供了新视角,也为开发基于外泌体的新型抗抑郁策略奠定了科学基础。外泌体作为一种天然来源、多功能、低毒性的生物载体,通过调控炎症、氧化应激、神经发生等多个环节,展现出预防和治疗抑郁的巨大潜力。这些研究成果不仅深化了我们对外泌体介导的抑郁症预防的理解,也为临床转化提供了科学依据。
Liu et al. (2025). Exosome derived from bone marrow derived mesenchymal stem cells prevents LPSinduced depressive like behaviors. Brain Research Bulletin, 231, 111527.
相关新闻
博雅新闻
行业政策

在线咨询
留言您的联系方式及需求,专业顾问将于收到资料后尽快与您回复。
我要预约
填写您的预约需求,您将获得相应的专业顾问满足您的需求。
电话咨询
全国统一客服专线400-885-0012,期待为您服务。
微信咨询
直接添加客服微信号,专业顾问随时准备解答您的一切疑问。
在线咨询
服务热线
400-885-0012
官方微信
TOP
观望只会错过守护宝宝和家庭的机会
存储新生儿干细胞
机会一生只有一次
扫码了解细胞新时代